|
人力资源派遣服务时间:2022-07-12 什么是人力资源派遣服务?
![]() 人力资源派遣,在人力资源界一般称之为人力派遣或租赁,在德国、日本以及我国台湾地区的劳动法学界一般称之为劳动派遣,通常是指劳动力派遣机构与派遣劳工签订派遣契约,在得到派遣劳工同意后,使其在被派遣企业指挥监督下提供劳动。人力资源派遣是一种针对企业需求灵活用工的一种人力资源配置方式,这种用工方式的特别之处在于雇佣与使用的分离,其劳动过程由企业管理,员工的工资、福利、社会保险费等待遇由企业提供给派遣单位,再由派遣单位支付给被派遣人员,并为其代办社会保险关系、管理人事档案关系等事务。人力资源派遣的服务内容主要包括用退工申报、各类社会保险和公积金申报与缴纳、工资发放、人事档案传递和信息管理、各类人事相关证明出具等服务。
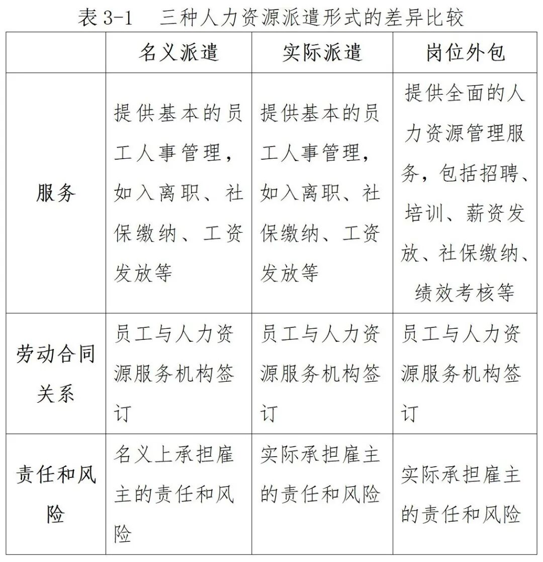
岗位外包也是人力资源派遣的一种形式,是人力资源服务机构与企业更深层次的服务融合。岗位外包是指企业将某个岗位的所有人力资源管理工作外包给第三方人力资源服务机构,而企业自身只需要用人及集中精力进行业务管理。通过岗位外包,企业将该岗位的招聘、职业化培训、薪酬设计与核算发放、个税申报、社保缴纳与理赔、绩效设计与奖罚执行、各类人事事务工作等完全外包给第三方人力资源服务机构,并且管理劳动关系、处理劳动纠纷以及承担劳动用工可能带来的经济补偿金等也由人力资源服务机构承担。根据岗位的性质和适用行业,岗位外包又分为专业人员岗位外包和通用人员岗位外包。专业人员岗位指的是需要某些专业技能的岗位,如IT工程师岗位、工程项目岗位、医药研发岗位等;通用人员岗位指的是生产服务类岗位和办公室岗位,主要有财务、人事、行政、前台、秘书、助理等岗位。 以上几种人力资源派遣形式的差异比较如下表所示:
目前,市场上从事人力资源派遣服务主体主要有四类:一是中央、国有人力资源服务企业;二是各地人力资源社会保障部门所属公共服务机构下属的人力资源服务企业;三是新兴民营人力资源服务机构;四是外商独资或合资的人力资源服务机构。 |







